|
报名入口
|
关于我们
|
13621117339
您好,欢迎来到 CaTICs 大赛网!
网站首页
大赛通知
赛事动态
赛题解析
ν
◆
CaTICs - 2D
CaTICs - 3D
优胜名单
ν
◆
CaTICs 现场赛
CaTICs 网络赛
竞赛直播
ν
◆
第8届网络赛
第9届网络赛
第10届网络赛
第11届网络赛
第12届网络赛
第13届网络赛
第14届网络赛
第15届网络赛
第16届网络赛
第17届网络赛
第18届网络赛
第19届网络赛
第20届网络赛
联系我们
院校组优胜个人详细信息
个人信息
姓名:
粟同学
性别:
男
学校:
南华大学
团队:
机卓CAD
竞赛成绩
届别:
17
项目:
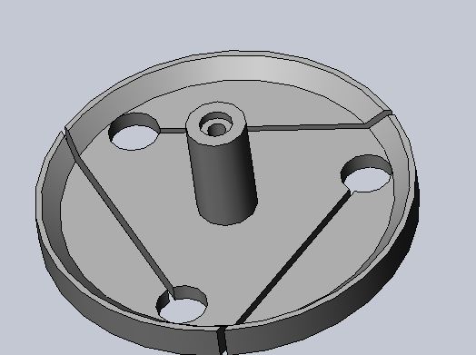
3D
软件:
SolidWorks
成绩:
133.2
用时:
240分钟
奖项:
本科组: 个人成绩二等奖
竞分时序图
竞赛照片
竞赛总结
[
模型下载
]
在比赛中看到了自己的不足,也学会了很多。