网友评论

我也评两句

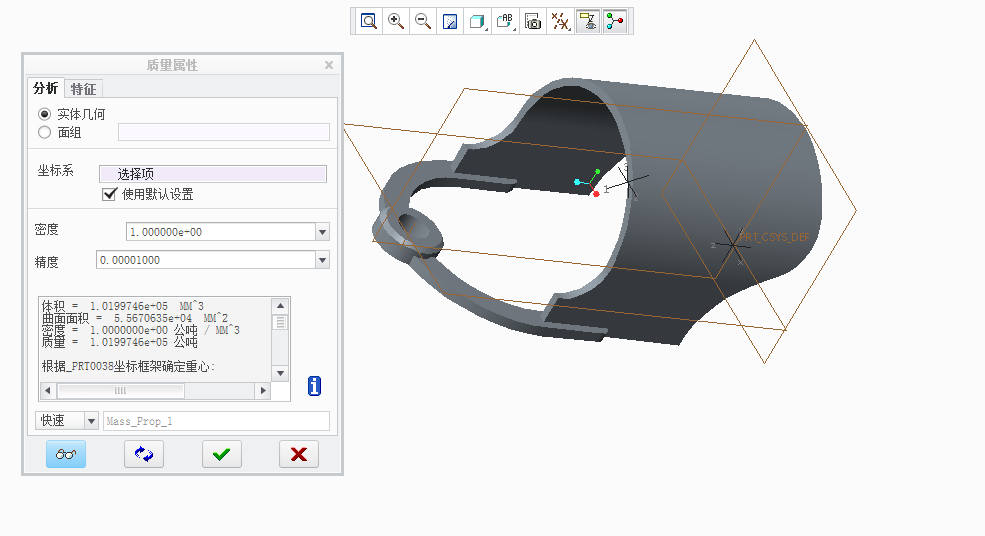
原文:3D05_H01_A


 评分: 1分 2分 3分 4分 5分
平均得分: 0 分,共有 0 人参与评分
   网友评论
   
本站网友 dainchyin@qq.com ip:42.236.182.*
2020-10-19 15:58:19 发表

 
回复  支持[10反对[8]
本站网友 tutu510 ip:117.155.156.*
2020-08-08 11:06:55 发表

晒做题心得、模型、操作视频和答案数据。
模型请标注使用软件和版本,供下载者参考。

 
回复  支持[8反对[9]
本站网友 lglm361 ip:112.82.169.*
2020-03-01 19:09:01 发表

 
回复  支持[14反对[8]
本站网友 汤梦飞 ip:61.136.109.*
2014-12-31 14:05:05 发表

3D05_H01_A.rar

UG8.5

 
回复  支持[9反对[7]
本站网友 euxine ip:123.117.5.*
2014-09-11 11:21:49 发表

 
回复  支持[6反对[8]
本站网友 平一欧诺 ip:113.25.113.*
2013-12-05 13:16:35 发表

creo2.0

prt0035.prt.zip


 
回复  支持[7反对[4]
本站网友 在路上 ip:210.41.243.*
2013-07-24 09:49:08 发表

3D05_H01_A.zip

Proe2.0

 
回复  支持[12反对[6]

   

网友评论仅供网友表达个人看法,并不表明本站同意其观点或证实其描述   

   我也评两句 用户名: 密码: 验证码:           还没有注册?
匿名发表