网友评论

我也评两句

原文:3D05_H07_A


 评分: 1分 2分 3分 4分 5分
平均得分: 0 分,共有 0 人参与评分
   网友评论
   
本站网友 lglm361 ip:122.195.3.*
2020-03-11 13:53:44 发表

R66的圆弧心不好确定缺少约束

 
回复  支持[7反对[7]
本站网友 wcacs259cs ip:59.35.36.*
2019-11-22 18:16:39 发表

晒做题心得、模型、操作视频和答案数据。
模型请标注使用软件和版本,供下载者参考。

 
回复  支持[8反对[7]
本站网友 wcacs259cs ip:59.35.36.*
2019-11-22 18:15:26 发表

晒做题心得、模型、操作视频和答案数据。
模型请标注使用软件和版本,供下载者参考。

 
回复  支持[8反对[7]
本站网友 掖县银 ip:112.238.216.*
2019-03-03 04:00:00 发表

3D05_H07_A.rar

SOLIDWORKS 2018  ,

 
回复  支持[8反对[6]
本站网友 d0318moon ip:221.196.183.*
2018-07-03 13:55:04 发表

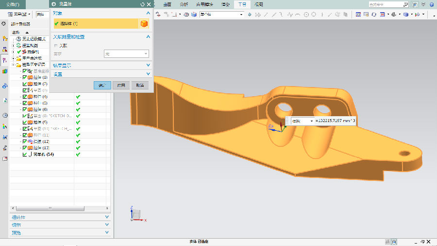
132215.471 立方毫米


 
回复  支持[7反对[10]
本站网友 wp35525625 ip:124.23.133.*
2017-12-17 21:47:49 发表


体积差的有点多,哪出问题了

零件1.zip


 
回复  支持[9反对[8]
本站网友 wp35525625 ip:124.23.133.*
2017-12-17 21:44:44 发表

 
回复  支持[5反对[6]
本站网友 种松柏 ip:221.0.93.*
2015-04-18 19:21:16 发表

晒做题心得、模型、操作视频和答案数据。
模型请标注使用软件和版本,供下载者参考。

 
回复  支持[7反对[6]
本站网友 feelglzdl217 ip:116.1.81.*
2015-02-25 00:53:06 发表

3D05_27.pdf

 
回复  支持[8反对[7]
本站网友 euxine ip:123.119.69.*
2015-01-07 16:33:29 发表

 
回复  支持[9反对[8]

   

网友评论仅供网友表达个人看法,并不表明本站同意其观点或证实其描述   

   我也评两句 用户名: 密码: 验证码:           还没有注册?
匿名发表