3D06_L07.zip
晒做题心得、模型、操作视频和答案数据。模型请标注使用软件和版本,供下载者参考。
CaTICs-3D06_L07.rar
模型文件版本 Solidworks 2010 版
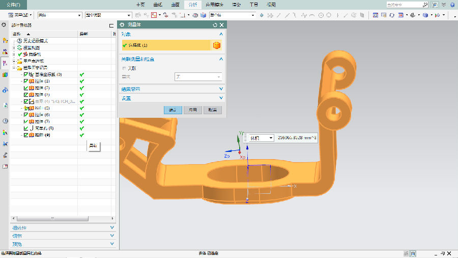
最大允许误差±1295.32
模型实际误差381
在允许误差范围内