网友评论

我也评两句

原文:3D06_H07


 评分: 1分 2分 3分 4分 5分
平均得分: 0 分,共有 0 人参与评分
   网友评论
   
本站网友 wx20210320141700846 ip:117.136.57.*
2021-03-30 10:22:06 发表

晒做题心得、模型、操作视频和答案数据。
模型请标注使用软件和版本,供下载者参考。

 
回复  支持[10反对[8]
本站网友 lglm361 ip:122.195.3.*
2020-03-16 14:45:55 发表

 
回复  支持[8反对[6]
本站网友 wcacs259cs ip:59.35.37.*
2019-11-29 18:51:52 发表

3D06_H07.zip

晒做题心得、模型、操作视频和答案数据。
模型请标注使用软件和版本,供下载者参考。

 
回复  支持[4反对[7]
本站网友 掖县银 ip:112.237.33.*
2019-02-23 03:23:24 发表

SW2018

3D06_H07.rar


 
回复  支持[7反对[8]
本站网友 nogi ip:183.6.80.*
2015-05-10 17:52:36 发表

晒做题心得、模型、操作视频和答案数据。
模型请标注使用软件和版本,供下载者参考。

06-14.prt.rar


 
回复  支持[8反对[8]
本站网友 bhj123456 ip:222.184.36.*
2014-09-13 17:13:21 发表

此题不难,关键要细心,数据较多。

3D06-H07.zip

 
回复  支持[7反对[8]
本站网友 euxine ip:123.115.7.*
2014-08-26 15:23:41 发表

 
回复  支持[6反对[10]
本站网友 15812597125 ip:183.30.139.*
2014-07-28 14:01:03 发表

所用软件NX8.5

3D06_H07.zip

传附件再站一楼


 
回复  支持[6反对[7]
本站网友 15812597125 ip:183.30.139.*
2014-07-28 13:47:40 发表

使用NX8.5建模

 
回复  支持[6反对[8]
本站网友 du747712127 ip:113.200.138.*
2014-04-20 11:25:46 发表

晒做题心得、模型、操作视频和答案数据。
模型请标注使用软件和版本,供下载者参考。

 
回复  支持[7反对[9]
本站网友 vonepiece ip:61.150.96.*
2014-04-14 20:49:34 发表

3D06_H07.rar


3D06_H07.rar

晒做题心得、模型、操作视频和答案数据。
模型请标注使用软件和版本,供下载者参考。

 
回复  支持[9反对[5]
本站网友 ahmuer ip:221.7.195.*
2013-11-07 09:33:07 发表

晒做题心得、模型、操作视频和答案数据。
模型请标注使用软件和版本,供下载者参考。


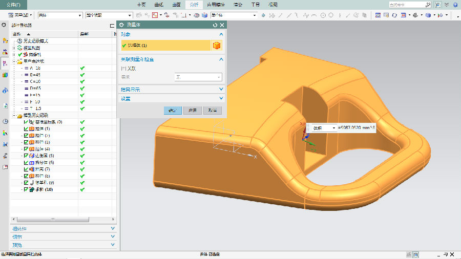
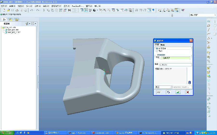
体积= 9039.313222594 mm^3


本人使用UGNX8.5造型。


 
回复  支持[7反对[9]

   

网友评论仅供网友表达个人看法,并不表明本站同意其观点或证实其描述   

   我也评两句 用户名: 密码: 验证码:           还没有注册?
匿名发表