晒做题心得、模型、操作视频和答案数据。模型请标注使用软件和版本,供下载者参考。
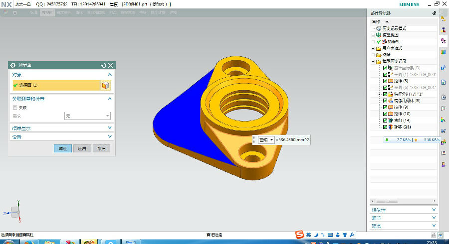
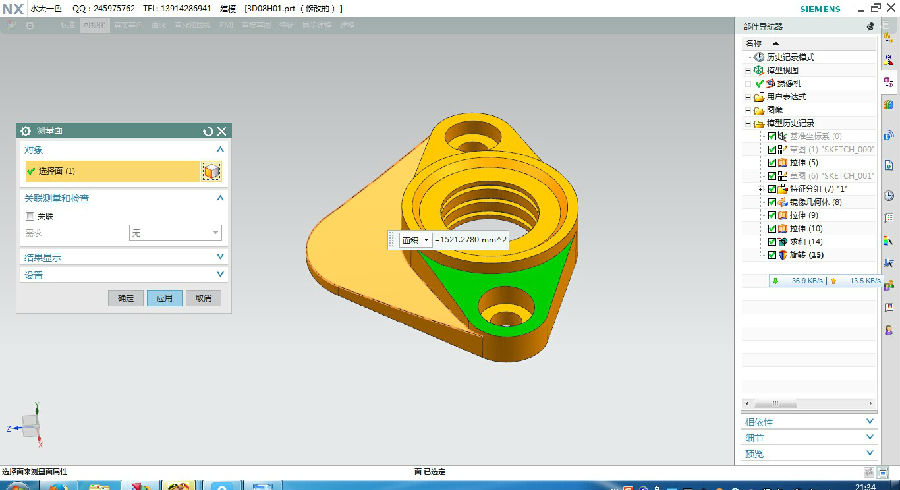
1.面积: 535.46mm ^2 2.面积: 1521.28mm ^2 3.体积 = 38270.81 立方毫米
3D08-H01.zip
用更少的命令做图
第八届3d08_h01.prt.rar
pro/e 做图另种做法,多多提建议!
prt0001.prt.zip
solidworks 2012
3D08_H01.zip
图的分析与软件命令的熟练最为重要
3d08_h01.prt.zip
3d08-h01.zip
挺好的
我觉得做题顺序很重要!
solidworks2012……
3D-01.rar
零件1.rar
找不出哪里有问题,可体积就是不对。。