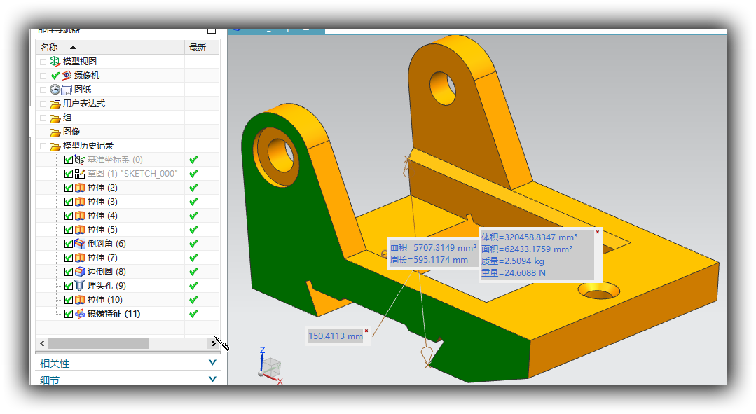
所作模型答案与标准答案相同: 1、P1和P2之间的距离是多少?(150.41) 2、绿色面的面积是多少?(5707.31) 3、模型体积是多少?(320458.76) ----------------------------------------------- 请 关 注 微 信 账 号 :Solidworks2046 (工程师新方向) 欢迎大家来交流 ----------------------------------------------- 模型原文件:Solidworks(R) Premium 2014 x64 版 链接:http://pan.baidu.com/s/1sjwRNTr 
  
|