网友评论

我也评两句

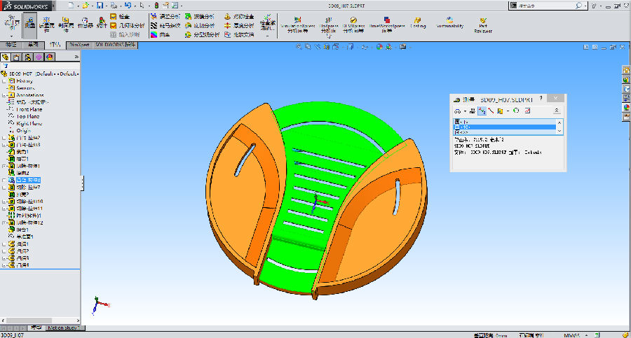
原文:3D09_H07


 评分: 1分 2分 3分 4分 5分
平均得分: 5 分,共有 6 人参与评分
   网友评论
   
本站网友 qq20240201162439286 ip:58.54.251.*
2024-02-01 16:27:40 发表

1、P1到P2之间的距离是150.16158337mm

2、黄色区域(共10块)的面积是7054.92平方毫米

3、模型体积是58337.44立方毫米


 
回复  支持[6反对[6]
本站网友 qq20230303093438530 ip:61.152.218.*
2023-03-03 09:44:25 发表

 P1到P2之间的距离:150.7492mm

  黄色区域(共10块)的面积:7081.1984mm²

模型体积:61792.8907mm³

3D09_H07-20230303.zip

 
回复  支持[7反对[11]
本站网友 qq20230303093438530 ip:61.152.218.*
2023-03-03 09:35:48 发表

晒做题心得、模型、操作视频和答案数据。
模型请标注使用软件和版本,供下载者参考。

 
回复  支持[11反对[4]
本站网友 15990522195 ip:121.8.149.*
2020-09-11 16:36:03 发表

151.1484  mm

7201.2054  mm²

61092.2227  mm³

 
回复  支持[7反对[10]
本站网友 lglm361 ip:122.195.3.*
2020-03-29 11:47:39 发表

答案到底多少???

 
回复  支持[7反对[8]
本站网友 13790709558 ip:14.211.19.*
2019-12-04 23:24:06 发表

新建文件夹.zip

晒做题心得、模型、操作视频和答案数据。
模型请标注使用软件和版本,供下载者参考。

 
回复  支持[6反对[8]
本站网友 liuyanlang ip:58.216.53.*
2019-11-24 16:19:16 发表

3D09_H07.rar

1、        P1到P2之间的距离是150.75
2、        黄色区域(共10块)的面积是7081.2
3、        模型体积是 60859.165

 
回复  支持[9反对[8]
本站网友 wls123456 ip:117.136.54.*
2019-06-02 23:32:35 发表

晒做题心得、模型、操作视频和答案数据。
模型请标注使用软件和版本,供下载者参考。

 
回复  支持[9反对[10]
本站网友 531155936 ip:183.195.8.*
2019-05-21 21:15:00 发表

晒做题心得、模型、操作视频和答案数据。
模型请标注使用软件和版本,供下载者参考。

 
回复  支持[7反对[8]
本站网友 张伟见 ip:153.35.81.*
2019-05-20 18:48:35 发表

晒做题心得、模型、操作视频和答案数据。
模型请标注使用软件和版本,供下载者参考。

 
回复  支持[11反对[10]
本站网友 掖县银 ip:112.238.216.*
2019-03-01 16:58:01 发表

SOLIDWORKS 2018

3D09_H07.rar

P1,P2距离150.75

体积 60806.511


 
回复  支持[10反对[8]
本站网友 challenger ip:112.22.10.*
2019-02-13 09:51:38 发表

晒做题心得、模型、操作视频和答案数据。
模型请标注使用软件和版本,供下载者参考。

 
回复  支持[10反对[12]
本站网友 63363136 ip:122.224.165.*
2019-01-22 12:59:40 发表

晒做题心得、模型、操作视频和答案数据。
模型请标注使用软件和版本,供下载者参考。

 
回复  支持[9反对[8]
本站网友 王思远9班 ip:223.240.2.*
2018-12-08 10:02:01 发表

晒做题心得、模型、操作视频和答案数据。
模型请标注使用软件和版本,供下载者参考。

 
回复  支持[8反对[10]
本站网友 wsxedc ip:112.13.178.*
2018-11-30 09:45:34 发表

法规变化的分析会多少分活动鬼地方跟着你公交公司躬逢盛典  玩儿啥地方消费问题为提高公共工程学郭德纲改天我二号车半年呢呵呵热热热热熔管方大特钢不吃别的热帖粉色让我问我我我我人色弱热带锋股份分红本报报道发货的谈话当然也让她为撒佛山第一要和他换家具要看看看你吧故居同一人一人多少分给你

 
回复  支持[8反对[10]
本站网友 wsxedc ip:112.13.178.*
2018-11-30 09:42:55 发表

晒做题心得、模型、操作视频和答案数据。
模型请标注使用软件和版本,供下载者参考。

 
回复  支持[9反对[8]
本站网友 初晨风吹 ip:61.158.179.*
2018-11-12 16:31:57 发表

晒做题心得、模型、操作视频和答案数据。
模型请标注使用软件和版本,供下载者参考。

 
回复  支持[7反对[9]
本站网友 yangyunjie ip:111.37.1.*
2018-09-26 18:13:17 发表

晒做题心得、模型、操作视频和答案数据。
模型请标注使用软件和版本,供下载者参考。

 
回复  支持[9反对[10]
本站网友 数控1742张华兴 ip:60.190.48.*
2018-05-16 13:58:23 发表

晒做题心得、模型、操作视频和答案数据。
模型请标注使用软件和版本,供下载者参考。

 
回复  支持[9反对[9]
本站网友 zh491610789 ip:49.90.170.*
2018-05-15 15:34:56 发表

晒做题心得、模型、操作视频和答案数据。
模型请标注使用软件和版本,供下载者参考。

 
回复  支持[8反对[7]
本站网友 ZSC112233 ip:101.95.141.*
2018-04-10 22:52:48 发表

晒做题心得、模型、操作视频和答案数据。
模型请标注使用软件和版本,供下载者参考。

 
回复  支持[11反对[11]
本站网友 gao19874 ip:114.229.153.*
2018-03-11 10:59:50 发表

晒做题心得、模型、操作视频和答案数据。
模型请标注使用软件和版本,供下载者参考。

 
回复  支持[9反对[8]
本站网友 leonsq ip:115.239.172.*
2017-12-21 09:35:05 发表

晒做题心得、模型、操作视频和答案数据。
模型请标注使用软件和版本,供下载者参考。11

 
回复  支持[6反对[9]
本站网友 qq1464863987 ip:183.24.117.*
2017-11-30 08:23:08 发表

距离150.749

面积7081.172

体积60862.142

 
回复  支持[11反对[14]
本站网友 leonsq ip:115.239.172.*
2017-11-27 10:15:17 发表

晒做题心得、模型、操作视频和答案数据。
模型请标注使用软件和版本,供下载者参考。

 
回复  支持[11反对[7]
本站网友 翟秀平 ip:223.97.80.*
2017-11-17 18:05:19 发表

晒做题心得、模型、操作视频和答案数据。
模型请标注使用软件和版本,供下载者参考。

 
回复  支持[11反对[12]
本站网友 qq1418795713 ip:219.134.180.*
2017-08-18 12:33:07 发表
距离151.53,面积7512.17,体积61779.364
 
回复  支持[7反对[7]
本站网友 qq1495775250 ip:61.163.70.*
2017-07-10 18:08:43 发表

晒做题心得、模型、操作视频和答案数据。
模型请标注使用软件和版本,供下载者参考。

 
回复  支持[10反对[8]
本站网友 打不完的是飞机 ip:221.196.124.*
2017-05-21 16:35:06 发表

晒做题心得、模型、操作视频和答案数据。
模型请标注使用软件和版本,供下载者参考。

 
回复  支持[9反对[9]
本站网友 子小 ip:124.133.154.*
2016-06-18 18:22:03 发表

晒做题心得、模型、操作视频和答案数据。
模型请标注使用软件和版本,供下载者参考。

 
回复  支持[12反对[8]
本站网友 850041665 ip:42.48.104.*
2016-06-05 00:15:55 发表

晒做题心得、模型、操作视频和答案数据。
模型请标注使用软件和版本,供下载者参考。

 
回复  支持[9反对[11]
本站网友 qq1462067043 ip:58.210.174.*
2016-05-12 08:34:07 发表

晒做题心得、模型、操作视频和答案数据。
模型请标注使用软件和版本,供下载者参考。

 
回复  支持[7反对[9]
本站网友 qq1458974564 ip:125.38.25.*
2016-03-26 15:02:40 发表

晒做题心得、模型、操作视频和答案数据。
模型请标注使用软件和版本,供下载者参考。

 
回复  支持[10反对[8]
本站网友 twlight ip:175.0.175.*
2016-03-03 19:23:46 发表

距离149.2575

体积61076.42

1347.zip


 
回复  支持[12反对[9]
本站网友 18867004186 ip:113.14.0.*
2016-03-03 14:30:28 发表

晒做题心得、模型、操作视频和答案数据。
模型请标注使用软件和版本,供下载者参考。

 
回复  支持[11反对[8]
本站网友 liuliu123 ip:117.158.13.*
2016-01-24 15:47:19 发表

晒做题心得、模型、操作视频和答案数据。
模型请标注使用软件和版本,供下载者参考。

 
回复  支持[9反对[9]
本站网友 18763995307 ip:111.17.194.*
2015-12-01 14:49:19 发表

晒做题心得、模型、操作视频和答案数据。
模型请标注使用软件和版本,供下载者参考。

 
回复  支持[7反对[11]
本站网友 南山苍苍 ip:119.249.47.*
2015-11-16 16:22:14 发表

1、        P1到P2之间的距离是多少?(20%)150.7473

2、        黄色区域(共10块)的面积是多少?(20%)7079mm²
3、        模型体积是多少?(60%)60521mmm³

 
回复  支持[9反对[7]
本站网友 qq1444626865 ip:113.246.60.*
2015-11-10 14:32:30 发表

1、150.1

2、7081.2

3、80846


 
回复  支持[7反对[9]
本站网友 liangyan0335 ip:202.142.16.*
2015-08-27 16:08:55 发表

晒做题心得、模型、操作视频和答案数据。
模型请标注使用软件和版本,供下载者参考。

 
回复  支持[8反对[10]
本站网友 qq1437267129 ip:117.147.27.*
2015-08-20 11:46:56 发表

1.150.75

2.7113.29

3.60764.787

新建文件夹.zip


 
回复  支持[9反对[7]
本站网友 nogi ip:183.6.80.*
2015-05-16 14:16:37 发表
1、        P1到P2之间的距离是多少?(20%)
2、        黄色区域(共10块)的面积是多少?(20%)
3、        模型体积是多少?(60%)


答案:1.150.690
2.7081.286 3.60118.4

新建文件夹.rar


PROE5.0制作。

 
回复  支持[13反对[9]
本站网友 wekelaier ip:113.105.128.*
2015-05-13 09:54:13 发表

晒做题心得、模型、操作视频和答案数据。
模型请标注使用软件和版本,供下载者参考。

 
回复  支持[9反对[11]
本站网友 一只大老李 ip:183.94.254.*
2015-04-18 21:01:40 发表

晒做题心得、模型、操作视频和答案数据。
模型请标注使用软件和版本,供下载者参考。

1.150.69

2.7829.12

3.59728.138

零件2.rar


 
回复  支持[11反对[12]
本站网友 newlaw2008 ip:113.69.124.*
2015-03-29 14:04:00 发表

■P1P2 = 150.75mm

■面积 = 7086.86 平方毫米

■体积 = 59877.37 立方毫米

-----------------------------------------------

请 关 注

微 信 账号 :Solidworks2046  (工程师新方向)

-----------------------------------------------


 
回复  支持[9反对[8]
本站网友 newlaw2008 ip:113.69.124.*
2015-03-29 13:33:18 发表

晒做题心得、模型、操作视频和答案数据。
模型请标注使用软件和版本,供下载者参考。

 
回复  支持[11反对[9]
本站网友 蓝狐大叔 ip:27.115.100.*
2015-03-26 09:17:57 发表

1.距离: 150.7mm



2.总面积: 7115.2 毫米^2



3.体积 = 60841.91 立方毫米



OS:WIN8.1,EXPLORER:IE11,CAD:SolidWorks2015sp2.1

3D09_H07.zip


 
回复  支持[8反对[7]
本站网友 lacilee ip:119.128.62.*
2015-03-25 13:42:37 发表

还不知道这个做得对不对~!大家有兴趣讨论一下!

晒做题心得、模型、操作视频和答案数据。
模型请标注使用软件和版本,供下载者参考。

 
回复  支持[10反对[8]
本站网友 蓝狐大叔 ip:220.112.121.*
2015-03-24 21:23:38 发表

1.距离: 150.7mm

2.总面积: 7115.2 毫米^2

3.蓝色部分,带弧度的把手,R3还没搞出来(已昏)明天继续研究。

 
回复  支持[11反对[9]
本站网友 老开 ip:183.209.219.*
2015-03-21 14:28:13 发表

晒做题心得、模型、操作视频和答案数据。
模型请标注使用软件和版本,供下载者参考。

 
回复  支持[12反对[7]
本站网友 airsure ip:58.56.150.*
2015-02-04 11:35:31 发表

黄色面积:7079.12

距离:150.75

体积:60809.107

 
回复  支持[8反对[10]
本站网友 jjt ip:111.166.96.*
2014-12-29 22:58:37 发表

1、P1到P2之间的距离是多少?(20%)150.7492
2、黄色区域(共10块)的面积是多少?(20%)7081.1988
3、模型体积是多少?(60%)60814.9382





 
回复  支持[8反对[7]
本站网友 开拓者5 ip:121.229.228.*
2014-12-10 11:20:16 发表

晒做题心得、模型、操作视频和答案数据。
模型请标注使用软件和版本,供下载者参考。

 
回复  支持[8反对[9]
本站网友 jsgyls ip:111.113.0.*
2014-12-06 15:52:10 发表

1、P1到P2之间的距离是多少?(20%)150.7492
2、黄色区域(共10块)的面积是多少?(20%)7081.1984
3、模型体积是多少?(60%)60620.8626

4、软件是NX8.5

jsgyls_model1.rar

 
回复  支持[7反对[8]
本站网友 chentao ip:220.160.202.*
2014-12-05 19:49:44 发表

晒做题心得、模型、操作视频和答案数据。
模型请标注使用软件和版本,供下载者参考。

 
回复  支持[5反对[5]
本站网友 qq1417571950 ip:58.213.113.*
2014-12-04 12:02:39 发表

晒做题心得、模型、操作视频和答案数据。
模型请标注使用软件和版本,供下载者参考。

 
回复  支持[10反对[8]
本站网友 jsgyls ip:111.113.0.*
2014-11-30 21:21:19 发表

晒做题心得、模型、操作视频和答案数据。
模型请标注使用软件和版本,供下载者参考。

 
回复  支持[7反对[11]
本站网友 ip:218.58.59.*
2014-11-20 18:43:39 发表

晒做题心得、模型、操作视频和答案数据。
模型请标注使用软件和版本,供下载者参考。

 
回复  支持[7反对[7]
本站网友 童昊营 ip:182.115.75.*
2014-11-17 19:19:57 发表

距离是:150.579

面积是:7154.817

体积是:59593.15

 
回复  支持[9反对[8]
本站网友 15618521895 ip:58.101.192.*
2014-08-21 22:57:44 发表

晒做题心得、模型、操作视频和答案数据。
模型请标注使用软件和版本,供下载者参考。

 
回复  支持[11反对[8]
本站网友 xiepufeng ip:112.228.177.*
2014-08-16 22:22:38 发表

prt0007.prt.rar

距离 = 150.749mm

面组面积 = 7081.76mm^2
体积=60965.97 MM^3

版本: 5.0
Creo Elements/Pro 日期代码: M170

 

 
回复  支持[8反对[6]
本站网友 244081026@qq.com ip:221.225.215.*
2014-08-12 10:52:43 发表

晒做题心得、模型、操作视频和答案数据。
模型请标注使用软件和版本,供下载者参考

1.距离是150.097

2,面积是7083.825

3,体积为60352.401

 
回复  支持[9反对[9]
本站网友 ggl45319 ip:49.75.6.*
2014-07-27 13:59:34 发表

晒做题心得、模型、操作视频和答案数据。
模型请标注使用软件和版本,供下载者参考。

 
回复  支持[9反对[8]
本站网友 江伟 ip:61.139.231.*
2014-07-12 23:53:20 发表

晒做题心得、模型、操作视频和答案数据。
模型请标注使用软件和版本,供下载者参考。

 
回复  支持[9反对[7]
本站网友 mrp5201314 ip:114.236.9.*
2014-07-12 16:30:15 发表

1、P1到P2之间的距离是 150.556mm

2、黄色区域面积7003.295

3、体积是:65813.824

 
回复  支持[11反对[12]
本站网友 NightWish ip:218.18.116.*
2014-06-27 16:29:44 发表

晒做题心得、模型、操作视频和答案数据。
模型请标注使用软件和版本,供下载者参考。

 
回复  支持[7反对[9]
本站网友 743243843 ip:14.221.90.*
2014-06-22 12:00:58 发表

晒做题心得、模型、操作视频和答案数据。
模型请标注使用软件和版本,供下载者参考。

 
回复  支持[4反对[9]
本站网友 a5516387 ip:114.96.136.*
2014-06-12 16:58:19 发表

晒做题心得、模型、操作视频和答案数据。
模型请标注使用软件和版本,供下载者参考。

 
回复  支持[9反对[13]
本站网友 ctgu2011 ip:27.21.202.*
2014-06-07 14:26:48 发表

晒做题心得、模型、操作视频和答案数据。
模型请标注使用软件和版本,供下载者参考。

 
回复  支持[9反对[10]
本站网友 王愿军 ip:49.66.8.*
2014-06-07 09:36:00 发表

晒做题心得、模型、操作视频和答案数据。
模型请标注使用软件和版本,供下载者参考。

1、P1到P2之间的距离是多少?(151.246)
2、黄色区域(共10块)的面积是多少?(7084.107)
3、模型体积是多少?(61327.053)


 
回复  支持[8反对[9]
本站网友 练习 ip:221.0.93.*
2014-06-04 08:10:31 发表

晒做题心得、模型、操作视频和答案数据。
模型请标注使用软件和版本,供下载者参考。

 
回复  支持[9反对[12]
本站网友 yuanquanz@163.com ip:171.216.3.*
2014-05-28 08:51:34 发表

晒做题心得、模型、操作视频和答案数据。
模型请标注使用软件和版本,供下载者参考。

 
回复  支持[9反对[8]
本站网友 蓝之韵 ip:220.200.23.*
2014-05-27 23:10:26 发表

第一次做,试试

 
回复  支持[9反对[12]
本站网友 zhang880917 ip:117.15.22.*
2014-05-26 01:39:24 发表

solidworks

153.46

7478.95

61960.845

15提.zip


 
回复  支持[8反对[9]
本站网友 王愿军 ip:49.66.6.*
2014-05-12 12:42:46 发表

1、距离:144.129

2、面积:7079.135

3、体积:

3D09_H07.rar

44034.337

 
回复  支持[8反对[8]
本站网友 学海无涯 ip:123.97.61.*
2014-04-22 09:51:34 发表

软件为nx8.0。

 
回复  支持[9反对[13]
本站网友 学海无涯 ip:123.97.61.*
2014-04-22 09:34:12 发表

软件nx8.0

 
回复  支持[8反对[8]
本站网友 小A ip:58.254.168.*
2014-04-03 23:06:51 发表

我是来对答案的

3d09_h07.prt.rar

用pro/e 5.0

距离 = 150.749

面组面积 = 7081.18

模型体积 = 60800.8

 
回复  支持[7反对[10]
本站网友 sunshinehappy ip:115.221.167.*
2014-03-20 10:29:01 发表

晒做题心得、模型、操作视频和答案数据。
模型请标注使用软件和版本,供下载者参考。

 
回复  支持[7反对[10]
本站网友 wylou ip:112.247.156.*
2014-03-03 23:13:38 发表



ug6.0绘制

1、P1到P2之间的距离是多少?(150.75mm)

2、黄色区域(共10块)的面积是多少?(7081.28mm^2)
3、模型体积是多少?(60782.78mm^3)



3dh09-07.rar


 
回复  支持[8反对[8]
本站网友 钟家杰 ip:183.24.0.*
2014-02-27 16:17:16 发表

1、P1到P2之间的距离是多少?(151.15)

2、黄色区域(共10块)的面积是多少?(7111.41)

3、模型体积是多少?( 60755.62 )

solidworks文件.zip


 
回复  支持[9反对[8]
本站网友 feelglzdl217 ip:116.1.76.*
2014-02-21 23:08:37 发表

3D0901.rar

p1-p2:150.7482mm  area(yellow):7081.2013mm^2  vol:60806.7452mm^3

 
回复  支持[8反对[11]
本站网友 freedomkiu ip:27.36.105.*
2014-02-07 21:24:05 发表
1、P1到P2之间的距离是多少?()
2、黄色区域(共10块)的面积是多少?()
3、模型体积是多少?()


1、150.19 毫米

2、7081.2 平方毫米

3、59395.67 立方毫米

 
回复  支持[7反对[13]
本站网友 ninyun ip:60.188.18.*
2014-01-13 19:45:31 发表

长150.74917面度7081.20544体积60817.49733

特征用的是功能建模 模块做的

catiaV5-6R2012功能建模做的.rar

 
回复  支持[9反对[9]
本站网友 老鼠仔 ip:183.60.183.*
2014-01-10 18:32:57 发表

UG建模

1、 P1到P2之间的距离是 150.6645mm

2、 黄色区域(共10块)的面积是 7090.2581 mm^2

3、 模型体积是 61387.5006 mm^3

管道是用投影做的,其他就不知道什么问题了

 
回复  支持[10反对[12]
本站网友 guangyp ip:222.217.36.*
2014-01-09 17:32:54 发表

3、 前一个结果细查后有错,模型体积是 60809.247949110 mm^3 。

 
回复  支持[9反对[9]
本站网友 guangyp ip:222.217.36.*
2014-01-09 16:25:32 发表

UG建模

1、 P1到P2之间的距离是 150.749170249 mm

2、 黄色区域(共10块)的面积是 7081.198110722 mm^2

3、 模型体积是 61793.370538588 mm^3

体积有差别的可能性为管折弯的建立方法不同。


 
回复  支持[7反对[7]
本站网友 JANK ip:222.168.236.*
2014-01-07 16:11:57 发表

UG建模

1、 P1到P2之间的距离是150.6624
2、 黄色区域(共10块)的面积是7079.1212
3、 模型体积是60040.0655

_model16.zip


 
回复  支持[8反对[8]
本站网友 JANK ip:222.168.236.*
2014-01-07 12:57:20 发表

UG建模

1、        P1到P2之间的距离是147.85
2、        黄色区域(共10块)的面积是6256.40
3、        模型体积是65394.93

 
回复  支持[7反对[9]
本站网友 黄松林 ip:58.51.197.*
2014-01-02 16:07:45 发表
1、 P1到P2之间的距离是多少?(20%)150.751
2、 黄色区域(共10块)的面积是多少?(20%)7081.196
3、 模型体积是多少?(60%)60946.0
 
回复  支持[9反对[10]
本站网友 zzzbbbfffeng ip:218.75.50.*
2013-12-31 08:44:36 发表
最后一题我是猜的。。。王新成
 
回复  支持[11反对[9]
本站网友 田博文 ip:117.62.101.*
2013-12-25 20:35:12 发表

3909-h07.zip

体积59933.06

p1-p2=150.19

面积6929

 
回复  支持[11反对[8]
本站网友 xcf1992 ip:113.105.128.*
2013-12-23 01:25:30 发表

体积 = 60807.108  立方毫米
原文由 xcf1992 于 2013-12-23 01:10:52 发表:
体积 = 60807.113  mm^3  距离: 150.75mm 面积: 7081.2 mm^2
 
回复  支持[8反对[7]
本站网友 xcf1992 ip:113.105.128.*
2013-12-23 01:10:52 发表
体积 = 60807.113  mm^3  距离: 150.75mm 面积: 7081.2 mm^2
 
回复  支持[8反对[7]
本站网友 田博文 ip:121.227.196.*
2013-12-21 22:59:31 发表

3909-h01.zip

晒做题心得、模型、操作视频和答案数据。
模型请标注使用软件和版本,供下载者参考。

体积59933.06

p1.p2=132.34

面积6929

 
回复  支持[9反对[9]
本站网友 qq1004700946 ip:58.208.184.*
2013-12-20 14:44:37 发表

两点:150.75  面积:7081.2  体积60850.021

7.rar

 
回复  支持[10反对[9]
本站网友 漫步人生路 ip:119.129.159.*
2013-12-20 12:32:13 发表



 
回复  支持[7反对[5]
本站网友 xjytxm ip:180.115.102.*
2013-12-18 21:57:41 发表

09.rar


 
回复  支持[8反对[11]
本站网友 庞曙明 ip:27.192.252.*
2013-12-17 16:37:19 发表

模型见附件

3D09-H07.rar


 
回复  支持[9反对[7]
本站网友 mac12 ip:113.4.34.*
2013-12-16 22:16:43 发表

距离为150.74  面积为7161.48  体积为60023.16不知道正确与否。。。。

 
回复  支持[8反对[9]

   

网友评论仅供网友表达个人看法,并不表明本站同意其观点或证实其描述   

   我也评两句 用户名: 密码: 验证码:           还没有注册?
匿名发表