晒做题心得、模型、操作视频和答案数据。模型请标注使用软件和版本,供下载者参考。
SolidWorks2014;
7-11-14-12-03.zip
3D07_L01.rar
solidworks2012
晒做题心得、模型、操作视频和答案数据。
3d07-01.rar
模型请标注使用软件和版本,供下载者参考。
3D07-L01.zip
solidworks 2012建模
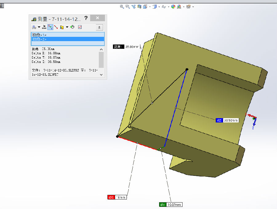
P1、P2点直线距离35.88
体积39944.697
图片或模型无法提交,管理员看看是啥原因?
P1和P2的直线距离是35.88体积是:396699.996立方毫米
P1和P2 之间的距离是35.88mm
体积为0.00003994立方米
所用软件为SolidWorks 2012 SP5
模型挺简单,P1和P2之间的直线距离是35.88mm;体积 = 39947.737 立方毫米(所用软件为solidworks2012)
零件1.rar
模型也请上传一下就好,打包压缩为zip或者rar,并注明软件和版本。
答案:p1和p2之间的直线距离是 35.8834
体积是 4.0032615e+04 公釐^3