网友评论

我也评两句

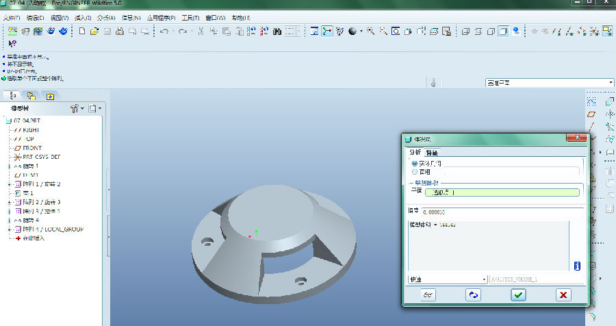
原文:3D07_H02


 评分: 1分 2分 3分 4分 5分
平均得分: 5 分,共有 1 人参与评分
   网友评论
   
本站网友 lglm361 ip:122.195.3.*
2020-03-17 13:44:05 发表

 
回复  支持[7反对[8]
本站网友 chinggiss ip:36.44.137.*
2018-08-16 14:37:21 发表

 
回复  支持[7反对[6]
本站网友 nogi ip:183.6.80.*
2015-05-09 23:08:58 发表

晒做题心得、模型、操作视频和答案数据。

07-04.prt.rar

模型请标注使用软件和版本,供下载者参考。

 
回复  支持[7反对[5]
本站网友 zjj761496457 ip:222.128.70.*
2014-12-03 11:24:02 发表

SolidWorks2014;

零件3.zip


 
回复  支持[11反对[8]
本站网友 euxine ip:114.244.178.*
2014-10-08 16:22:53 发表

 
回复  支持[8反对[12]
本站网友 euxine ip:123.115.6.*
2014-08-12 16:28:16 发表

 
回复  支持[9反对[7]
本站网友 展翅飞翔 ip:182.127.234.*
2013-06-23 17:38:08 发表

晒做题心得、模型、操作视频和答案数据。
模型请标注使用软件和版本,供下载者参考。

 
回复  支持[10反对[8]
本站网友 kilnzhang ip:60.6.228.*
2013-05-30 15:56:14 发表

3D07_H02.rar

solidworks2012

 
回复  支持[9反对[9]
本站网友 无名指 ip:183.24.40.*
2013-05-23 20:12:39 发表

一开始用pro/E做不出,然后再用solidworks,抽壳的时候出了点问题,反复试了好多回才做出来

 
回复  支持[11反对[11]
本站网友 jixiemeng ip:218.95.214.*
2013-05-22 08:41:21 发表

3D07-H02 2012.zip

SW2012

 
回复  支持[10反对[8]
本站网友 Raiden ip:60.187.7.*
2013-04-25 22:19:12 发表

solidworks2010

3D07_H02.rar

重在参与。

 
回复  支持[7反对[9]

   

网友评论仅供网友表达个人看法,并不表明本站同意其观点或证实其描述   

   我也评两句 用户名: 密码: 验证码:           还没有注册?
匿名发表