晒做题心得、模型、操作视频和答案数据。模型请标注使用软件和版本,供下载者参考。
相片检视器.zip
3D07_H04.rar
solidworks2012
1111.zip
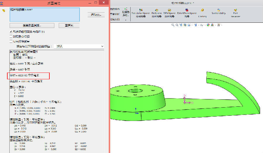
距离为35.41 体积为6924.55 上传个ug6.0的模型,与大家分享一下
3D07_H04.zip