网友评论

我也评两句

原文:3D04_07


 评分: 1分 2分 3分 4分 5分
平均得分: 0 分,共有 0 人参与评分
   网友评论
   
本站网友 dainchyin@qq.com ip:42.236.182.*
2020-10-19 14:01:18 发表

 
回复  支持[7反对[8]
本站网友 掖县银 ip:112.237.33.*
2019-02-23 02:54:41 发表

SW2018

 
回复  支持[7反对[10]
本站网友 chinggiss ip:36.44.137.*
2018-08-16 20:27:51 发表

 
回复  支持[8反对[10]
本站网友 汤梦飞 ip:61.136.109.*
2014-12-18 15:39:25 发表


3D04_07.rar

UG8.5

 
回复  支持[8反对[8]
本站网友 euxine ip:123.119.69.*
2014-09-24 12:44:19 发表

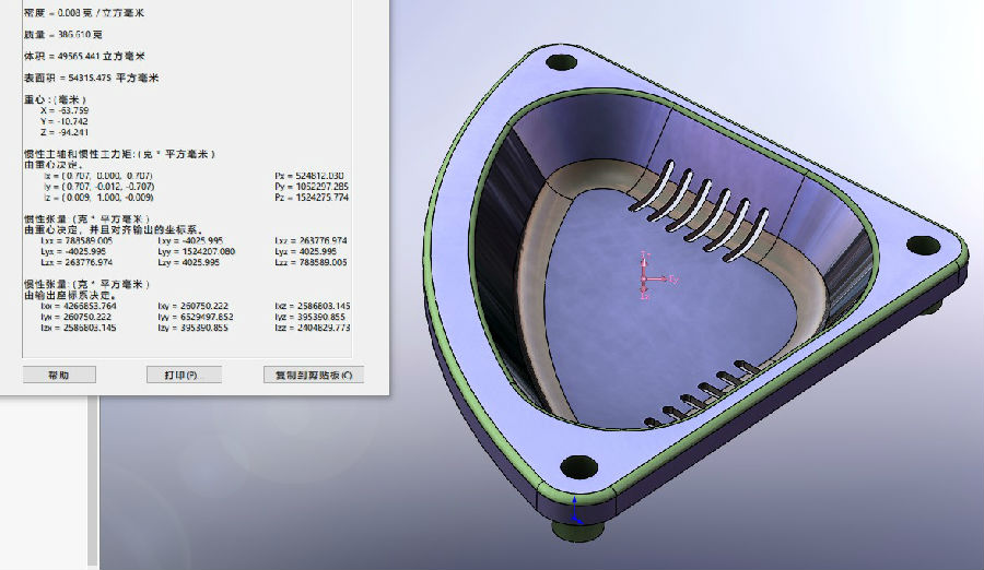
不知道坐在那?体积对不上

 
回复  支持[8反对[7]

   

网友评论仅供网友表达个人看法,并不表明本站同意其观点或证实其描述   

   我也评两句 用户名: 密码: 验证码:           还没有注册?
匿名发表